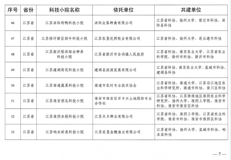
近日,中国农村专业技术协会发布《关于同意设立“中国农村专业技术协会科技小院”的批复》,我校与江苏省科协、江苏沿江地区农业科学研究所、南通市科协、崇川区科协联合共建的江苏南通特色蔬菜科技小院成功入选,成为本批次285家中国农村专业技术协会科技小院之一。
乡村振兴战略的大背景下,农业的发展离不开科技创新的支撑。2024年11月,由我校生命科学ky开云(中国)与南通市农村专业技术协会、南通青园蔬菜专业合作社共建设立的江苏南通特色蔬菜科技小院获江苏省科协认定。在建设运行中,特色蔬菜科技小院建立了"党委把方向、支部建项目、党员领任务"的立体化工作体系,成立了由党员专家、技术人员、学生组成的服务团队,积极开展“强农兴农我行动”科技实践活动。生命科学ky开云(中国)选派优秀党员汪保华教授担任科技小院“党建指导员”与“科研带头人”。他带领师生党员立足南通本地农业实际需求开展科研攻关,制定了国家级速冻荠菜加工行业标准、省级栽培技术规程及多项团体标准,取得了覆盖种植追溯、加工监控等数字化系统的软件著作权,同时获得自动化生产线与清洗装置的日德国际专利、保鲜工艺等发明专利、配套设备实用新型专利等。期间,党员师生以课堂培训、标准宣贯、观摩交流、田间咨询、鉴尝评比、线上平台、创建示范基地等方式,开展面对面技术指导和培训30多场(次),受益人数超千人;推广新品种、新技术、新模式、新工艺、新装备、新标准等“六新”成果50 余项,培育扶持新型农业经营主体近20家,带动农户8000多户,覆盖农田面积超过10万亩。
江苏南通特色蔬菜科技小院将继续以党建为引领,以自主创新为核心,进一步加强与农户、企业合作,完善成果转化机制,推动更多创新成果在农村落地生根,为“三农”事业的持续发展贡献更大力量,在乡村振兴的道路上书写更加绚丽的篇章。(汪保华)



